人脑是一种先进而又复杂的信息存储和处理系统,对信息的学习和记忆同时并行发生在由上千亿个突触连接的神经元网络中。其中突触的主要功能是通过更新突触权重来实现可塑性达到学习和记忆的效果,因此突触可塑性的模拟和复制是推动人工智能和类脑计算研究至关重要的一步,而电子器件在其中具有重大意义。突触的结构与晶体管的结构有着惊人的相似之处,晶体管可以用来模拟突触的可塑性,可作为一个可塑性计算节点,如同神经网络中真正的突触。近些年来,具有原子层厚度、体积比大和优异电荷传输能力的二维范德华层状材料引起了神经形态工程学领域的极大兴趣,并在器件水平实现了模拟基本突触行为。然而,大多数报道的研究仅限于对单一神经突触行为的模拟和实现,为了真实地模拟类脑反应,需要实现更加多样化的复杂生物神经行为的模拟。
针对上述问题,402永利集团李文武教授团队结合二维材料硒化铟(InSe)的优异的光敏感性和栅极调控能力,研制了基于载流子捕获辅助的人工光突触器件。在相同的光刺激条件下,器件的光响应强烈依赖于栅电压调控的载流子捕获/释放过程,从而进一步实现了三种突触权重的变化趋势(上升/趋平/下降)。该现象与药物作用的三种反应(有效/稳定/无效)的神经可塑性行为高度一致。作者在器件水平上真实模拟了药物反应的神经可塑性行为,将对其应用在生物神经学中有重大突破作用。相关成果“Carrier-capture-assisted Optoelectronics Based on van der Waals Materials to Imitate Medicine-acting Metaplasticity”发表于npj 2D Materials and Applications 5, 60 (2021)。
A. 表面电荷掺杂诱导的InSe器件的优异的电学/光学性能
铟(In)层封装的InSe器件(图1a)基于表面电荷掺杂机制而具有高的开关比107、开态电流以及良好的欧姆接触(图1e,f),其迁移率高达3700 cm2 V-1 S-1,并且在405 nm激光照射下,器件的光响应强烈依赖于栅极电压。这种现象源于半导体沟道与介电层界面处存在缺陷态,在不同栅压下,缺陷态可以捕获和释放载流子,从而影响沟道电荷的有效传输(图1g)。

图1. InSe器件的表征、电学和光学特性
B. 栅压可调控的突触响应机制一致于药物反应的神经行为
在相同条件的光照下,通过栅电压的调控,可以实现对器件的输出电流进行调制(图2a)。将光照作为突触前膜输入刺激,栅电压作为药物剂量,输出电流作为后突触电流,InSe与介质层界面处的电子运输过程类似于生物突触中神经递质的释放,电子在该界面处的转移导致相应的神经突触行为。其中栅电压的负、零和正偏,分别对应药物剂量的足量、适量和少量,并会产生药物作用后有效/稳定/失效三种反应(图2b)。

图2具有栅电压依赖性的电学特性及突触反应机制示意图
C. 不用药物剂量作用下的突触可塑性模拟
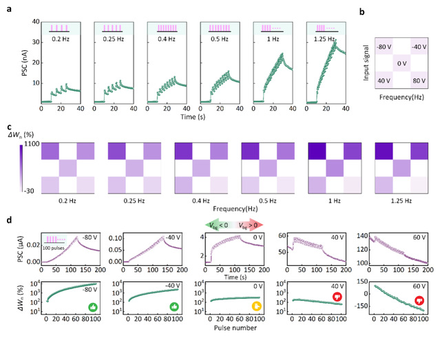
随后进一步证明了InSe人工突触基本的可塑性,包括短程可塑性和长程可塑性(图3a,b),以及随着突触前膜脉冲刺激的持续时间和强度的增加,可实现短程可塑性到长程可塑性的转化(图3c,d);并计算得到了成对脉冲易化曲线和连续十个脉冲后突触后电流的变化曲线,可发现随着脉冲间隔时间的增加,PPF逐渐增加并饱和(图3e),当脉冲频率增大时,突触权重逐渐减小并趋于饱和(图3f)。

图3 InSe突触器件的神经可塑性
同时证明了突触可塑性与栅电压调控的依赖关系,当栅电压为负时,突触权重随脉冲频率和数量的增加而增加;栅电压为零时,突触权重基本不发生改变;而栅电压为正时,突触权重随脉冲频率和数量的增加而减小(图4a-d)。这三种突触权重的变化趋势可用于动态模拟患者在不同剂量药物作用下的有效/稳定/失效三种服药后的反应。

图4不同频率和数量脉冲刺激下InSe突触器件的可塑性调控
D. InSe突触器件的载流子波动机制
最后,作者利用低频噪声测试进一步证明了栅电压可以灵活调控突触可塑性和突触权重更新趋势源自于InSe与介质层界面处载流子捕获和释放的过程,同时栅电压极大程度上影响了界面处的有效陷阱密度(图5a);并且载流子的捕获在空间和能量上都是均匀的(图5b)。此外,通过载流子动态波动过程图和能带图更为直观地阐明了栅电压对InSe中载流子的调制作用,栅极施加正电压时,InSe中积累的电子被介质层所捕获,突触权重减小;而当栅极施加负电压时,介质层中捕获的载流子会被释放回沟道,突触权重增加(图5c,d)。

图5载流子波动机理和能带图
总之,该载流子捕获诱导的InSe光电器件,借助于对外加电场极性的强依赖性成功地模拟了药物的可塑性,从实验上证明了电子工程与生物医学神经学相结合的可行性和意义。
公司微电子学与固体电子学专业硕士生聂倩帆同学和物理与电子科学公司凝聚态物理专业博士生高彩芳同学为共同第一作者,402永利集团李文武教授为通讯作者。研究工作得到了中国台湾中兴大学物理系林彦甫教授、李梦姣博士的指导以及国家自然科学基金、上海市自然科学基金的支持。