秋天是收获的季节,通信公司张润曦老师团队再一次迎来科创的累累硕果。在公司研究生院的大力支持下,公司师生在“华为杯”第三届中国研究生创“芯”大赛中共斩获全国总决赛一等奖2项、二等奖2项、三等奖2项,张润曦老师荣获“优秀指导教师”奖。在全国所有高校中,华东师大通信公司团队获奖总数和奖金总数位列第五。
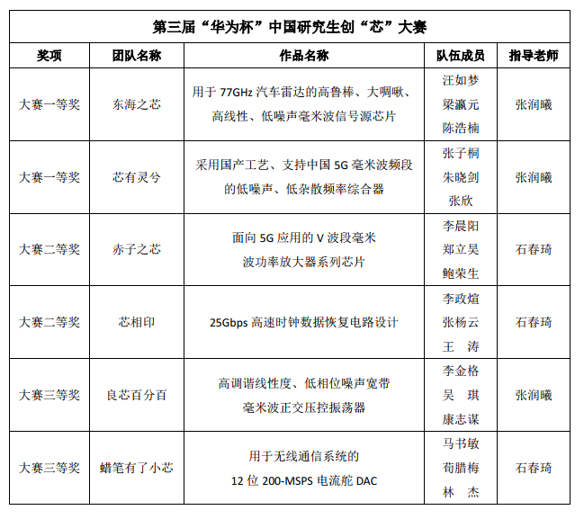
公司在“华为杯”第三届研究生创“芯”大赛中获奖的6支队伍来自402永利集团微电子所,指导老师分别为张润曦、石春琦。其中获得一等奖的队伍为张子桐同学领队的“芯有灵兮”队及汪如梦同学领队的“东海之芯”队;获得二等奖的队伍为李晨阳同学领队的“赤子之芯”队和李政煊同学领队的“芯相印”队;获得三等奖的队伍为李金格同学领队的“良芯百分百”队和马书敏同学领队的“蜡笔有了小芯”队。

IMCS师生合影


“芯有灵兮”获奖照片


“东海之芯”获奖照片


二等奖获奖照片

优秀指导教师获奖名单

优秀指导教师——张润曦
2020年10月9日-10月11日,“华为杯”第三届中国研究生创“芯”大赛总决赛在上海举办。中国研究生创“芯”大赛(简称“大赛”)是由教育部学位管理与研究生教育司、教育部学位与研究生教育发展中心指导,中国学位与研究生教育学会、中国科协青少年科技中心主办的面向全国高等院校和科研院所在读研究生的一项团体性集成电路设计创意实践活动。
大赛旨在成为研究生展示集成电路设计能力的舞台,进行良好的创新实践训练的平台,为参赛员工提供知识交流和实践探索的宝贵机会。且在今年,“中国研究生创芯大赛“获奖证书可作为“最高学历学习阶段所获奖项证书”材料之一,为非上海生源毕业生进沪就业申请落户提供加分帮助!
本届大赛从5月开赛以来,共有二百余所高校及科研院所的480支队伍参赛,共152支队伍晋级全国总决赛,代表了各赛区的最高技术水平。402永利集团晋级率达到60%,与华中科技大学并列全国第二。

第三届中国研究生创“芯”大赛全国总决赛全体师生合影


东海之芯团队合影

获奖作品:《用于77GHz汽车雷达的高鲁棒、大啁啾、高线性、低噪声毫米波信号源芯片》
近年来,飞速攀升的汽车销量推动了汽车雷达技术的快速发展。毫米波调频连续波(FMCW)雷达以其高检测灵敏度、高环境适应性和结构简单等优点,成为汽车雷达的理想选择。本作品采用55-nm CMOS工艺,设计实现了一款FMCW毫米波小数型锁相环正交频率综合器,经三倍频,可为76~81 GHz主流汽车雷达系统提供高鲁棒、大啁啾、 高线性、低噪声FMCW雷达信号源。芯片面积为2.0 mm*2.67 mm,核心功耗为122.4 mW。
测试结果表明:该小数型PLL芯片实现了22.8~27.273 GHz的频率锁定范围,-74.08~-81.91 dBc的优异杂散性能,在10 kHz频偏处的相位噪声为-73.39~-80.12 dBc/Hz,在1 MHz频偏处的相位噪声为-87.1~-96.09 dBc/Hz,在10 MHz频偏处的相位噪声为-121.13~-128.33 dBc/Hz。KVCO相对变化量优于29%,实现了高调谐线性度。在整个锁定范围内,正交信号的相位误差优于2°。典型啁啾带宽(Chirp Bandwidth)为1.4 GHz,调制周期Tm为0.5 mS,可实现0.1 m的测距分辨率和3.85 m/S的测速分辨率。

芯有灵兮团队合影

获奖作品:《采用国产工艺、支持中国5G毫米波频段的低噪声、低杂散频率综合器》
为了满足无线通信对更高速度不断增长的需求,5G通信成为工业界和学术界的研究热点。毫米波因频谱资源丰富,成为5G通信的最佳选择。为满足高阶调制的线性要求,产生低相位噪声的毫米波本振(LO)信号是5G收发信机的设计难点之一。此前,国家工信部将37~43.5 GHz列为中国5G频段之一。
本作品采用国产SMIC 40-nm CMOS 工艺设计实现了一款18.9~21.8 GHz的频率综合器,二倍频后作直接变频收发机本振,覆盖37.8~43.6 GHz的毫米波频段应用。芯片面积约为2 mm2,核心功耗为97.8 mW。
测试结果表明,本设计毫米波频率综合器在整个锁定范围内相位噪声为-85.52~-92.29 dBc/Hz@1MHz和-119.08~-124.59 dBc/Hz@10 MHz,参考杂散为-73.42~-75.75 dBc,芯片核心功耗为97.8 mW。

赤子之芯团队合影

获奖作品:《面向5G应用的V波段毫米波功率放大器系列芯片》
随着无线通信技术的蓬勃发展和智能终端的广泛普及,人们对移动通信网络的需求日益高涨。收发前端芯片中的功率放大器(PA)是5G通信系统重要组成部分,本作品基于55-nm CMOS工艺,对66~76 GHz通信系统中的毫米波PA进行研究与设计,实现了三款V波段毫米波PA,涵盖高增益(PA1)、高带宽(PA2)与高功率(PA3)。
高增益PA1芯片测试结果表明:在2.5 V电源电压下,功率增益为26.7 dB, 在70 GHz中心频率附近,饱和输出功率为13.2 dBm,峰值PAE为11%,并有良好的输入、输出匹配性能。
高带宽PA2芯片测试结果表明:3 dB带宽高达19 GHz,峰值增益约13.6 dB,饱和输出功率为12.2 dBm,峰值PAE为9.7%。高功率PA3芯片测试结果表明:在2.5 V电源电压下,功率增益为21.5 dB,在70 GHz中心频率附近,饱和输出功率为15.7 dBm,峰值PAE为10.2%。

芯相印团队合影

获奖作品:
《25Gbps高速时钟数据恢复电路设计》
随着摩尔定律的推进和半导体工艺制造技术的突破,芯片的处理速度得到飞速提升。与此同时,伴随着爆炸式发展的云计算、大数据、物联网(IoT)等技术应用,数据通信对宽带、高速、低误码率等方面的要求越来越高。
随着高速传输领域的瓶颈不断突破,高速串并转换器(SerDes)技术应运而生。相比于并行通信,串行通信凭借其布线简单、通信成本低、数据内部自带时钟、抗电磁耦合干扰等优点得到越来越广泛的应用。而时钟数据恢复电路(CDR)是SerDes系统最重要的组成部分并且决定该系统的最高工作速率,因此对高速CDR的研究十分重要。
本作品基于55-nm CMOS工艺,完成了一款25 Gbps全速率高速时钟数据恢复(CDR)电路的设计,时钟数据恢复电路芯片总面积为1.8 mm*1.59 mm。
测试结果表明,在1.2 V电源电压下,总电流为154 mA,对于25 Gbps的PRBS-7输入,恢复时钟pk-pk jitter为3.2 pS,RMS jitter为0.439 pS,具有良好的抖动性能。

良芯百分百团队合影

蜡笔有了小芯团队合影
这项比赛启动以来,402永利集团充分调动员工参赛积极性,共组织十支队伍报名参赛。公司历年来高度重视员工创新实践能力培养,通过设立双创中心、成立科研团队、开展企业协同育人、承办专业赛事等措施,坚持以赛促教、以赛促学。通过参加中国研究生电子设计竞赛、老员工电子设计竞赛等专业赛事,进一步提高了公司和公司的社会声誉及影响力。
附:402永利集团获奖名单
